造价员考试
首页
>
造价员考试
>
导航
>
最新信息
>
浙江
>
金华
免费试听
网络课程
注册登录
免费领课
2015年浙江金华造价员资格验证工作的通知
2015-11-16 17:15:00
来源:无忧考网
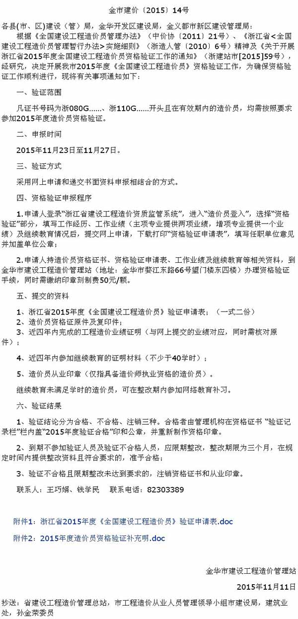
2015年浙江金华造价员资格验证工作的通知
造价员考试浙江相关推荐
浙江舟山造价员职业资格取消后相关工作的意见
2016-04-01
2015浙江温州造价员合格证领取、章及未验证整改时间通知
2016-01-05
浙江台州造价员合格证书及新印章领取验证通知
2016-01-05
浙江2015年造价员考试分数线公布
2015-11-26
2015年浙江汕头造价员资格验证的通知
2015-11-16
2015年浙江金华造价员资格验证工作的通知
2015-11-16
2015年浙江舟山造价员资格验证工作的通知
2015-11-16
2015年浙江台州造价员资格验证工作的通知
2015-11-16
推荐阅读
网站首页
网站地图
返回顶部
无忧考网移动版
京公网安备 11010802026788号