
各市(地)人力资源和社会保障局:
根据黑龙江省住房和城乡建设厅、交通运输厅、水利厅、人力资源和社会保障厅《关于印发〈黑龙江省二级造价工程师职业资格考试暂行规定〉的通知》(黑建规范〔2022〕7号)安排,2026年度二级造价工程师职业资格考试于6月13日举行,结合我省实际情况,现将考试考务工作有关事项通知如下:
一、考试科目及成绩管理办法
二级造价工程师职业资格考试设《建设工程造价管理基础知识》(客观题)和《建设工程计量与计价实务》(客观和主观题)2个科目。其中《建设工程造价管理基础知识》为基础科目,《建设工程计量与计价实务》为专业科目,分为土木建筑工程、交通运输工程、水利工程和安装工程4个专业类别,报考人员可根据实际工作需要选报其一。
参加2个科目考试(级别为考全科)的人员须在连续2个考试年度内通过全部应试科目,参加1个科目(级别为免基础科目)的人员须在1个考试年度内通过相应应试科目,方可获得资格证书。
已取得二级造价师一种专业职业资格证书的人员,报名参加其他专业科目考试(级别为增设专业)的,可免考基础科目,须在1个考试年度内通过相应应试科目,可获得相应专业考试合格证明,该证明作为注册时增加执业专业类别的依据。
2024年度考试科目合格成绩在2026年度报考时继续有效,考生须在2024年和2026年2个考试年度内通过全部应试科目方可获得资格证书。
二、报名事项
(一)报名要求
凡符合《住房和城乡建设部、交通运输部、水利部、人力资源社会保障部关于印发〈造价工程师职业资格制度规定〉〈造价工程师职业资格考试实施办法〉的通知》(建人〔2018〕67号)、《人力资源社会保障部关于降低或取消部分准入类职业资格考试工作年限要求有关事项的通知》(人社部发〔2022〕8号)规定条件(详见黑龙江省人事考试网www.hljrsks.org.cn“报考条件”栏目)的人员,均可报名参加考试。
(二)告知承诺制要求
本考试报名证明事项实行告知承诺制。报考人员在报名时可自主选择是否采用告知承诺制方式报考。选择采用告知承诺制方式报考的,须承诺本人已知晓告知事项,已符合报考条件,填报的信息真实、客观,愿意接受考试机构的核查,愿意承担不实承诺的法律责任并接受处理,考试机构不再索要有关证明,并依据其作出的承诺办理报考相关事项。未选择告知承诺制方式、不适用告知承诺制办理报考事项以及作出承诺后撤回承诺申请的,报考人员应按考试机构有关规定办理相关事项,提交相关证明材料。
各地考试机构要加强对报考人员的核查与监管,报考人员应接受并配合考试机构核查与监管。在核查或监管中发现不符合考试报名条件、报考人员未按考试机构要求接受核查与监管的,给予报名无效、成绩无效或资格证书(成绩证明)无效处理,已缴费用不予退还。报考人员有提供虚假承诺或者以其他不正当手段取得相应资格证书(成绩证明)等严重违纪违规行为的,按照《专业技术人员资格考试违纪违规行为处理规定》(人力资源和社会保障部令第31号)处理。涉嫌犯罪的,依法移送司法机关。
(三)操作流程
报考人员通过黑龙江省人事考试网跳转至“省级专业技术人员资格考试报名服务平台”完成注册、报名、缴费、打印准考证等操作(操作步骤和要求详见黑龙江省人事考试网“操作流程”栏目)。
报考人员在报名时应按照属地原则选择报名市(地),其中驻哈尔滨的中省直单位报考人员选择“省直”。省、市(地)级考试机构负责相应报考人员的资格核查工作。
(四)收费标准
根据黑龙江省发展和改革委员会、黑龙江省财政厅《关于进一步改革全省性职业资格及职称考试收费标准管理方式的通知》(黑发改价格函〔2019〕138号)和黑龙江省人力资源和社会保障厅《关于公布二级造价工程师职业资格考试收费标准的通知》(黑人社函〔2023〕251号)规定,二级造价工程师职业资格考试收费标准为:基础科目每人50元,专业科目每人70元。
三、考场设置
2026年度二级造价工程师职业资格考试由省人事考试中心统一在哈尔滨市设置考场,具体地点以准考证为准。
四、考试大纲
2026年度二级造价工程师职业资格考试以《全国二级造价工程师职业资格考试大纲》(2019年版)为准,报考人员可登录中华人民共和国住房和城乡建设部网站(https://www.mohurd.gov.cn)下载使用。
五、工作要求
专业技术人员职业资格考试事关广大应试人员切身利益,考务工作环节多、时间紧、要求高,各地务必高度重视,严格按照《专业技术人员职业资格考试考务工作规程》(人社厅发〔2021〕18号)等有关规定要求做好考务工作,确保考试安全、平稳、有序。
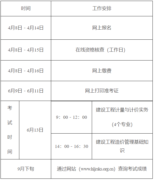
附件:2026年度二级造价工程师职业资格考试工作计划

京公网安备 11010802026788号