首页>教师资格证>导航 > 最新信息 >吉林

2026上半年吉林中小学教师资格考试面试公告(4月17日起报名 5月11日起打印准考证)

2026-04-02 11:55:00 来源:吉林省教育考试院
【导语】©无忧考网从吉林省教育考试院获悉,2026上半年吉林中小学教师资格考试面试公告已公布,4月17日起报名,5月11日起打印准考证,具体详情如下:


image.png


  根据教育部教育考试院《关于2026年中小学教师资格考试考务工作相关事项的通知》(教考院函〔2025〕103号)和《吉林省中小学教师资格考试改革实施方案(试行)》(吉教师字〔2014〕28号)文件精神,现将我省2026年上半年中小学教师资格考试面试有关事项公告如下:

  一、报考须知

  (一)考生须符合我省报考条件,本人通过中小学教师资格考试(https://ntce.neea.edu.cn)网上报名系统进行报名,严禁委托他人替代本人报名。

  (二)考生应根据本公告有关要求,自行确定是否符合报考资格,不符合的不能报考。考生的高等教育学历是否有效,以中国高等教育学生信息网的学历认证结果为准,考生报考前应自行查询。

  (三)考生要对填报信息的真实性、准确性、规范性负责。报考时应认真核对所填报姓名、身份证号、性别、户籍、学历、照片、报考科目等所有各项填报信息,审核通过后将不能更改。

  (四)如违反以上要求,导致无法参加面试或教师资格不予认定等后果,责任由考生本人自负。

  二、报考时间安排

  网上报名时间:2026年4月17日10时—20日16时;

  网上审核时间:2026年4月17日12时—21日16时;

  网上缴费时间:2026年4月17日12时—22日24时;

  准考证打印时间:2026年5月11日—17日;

  面试考试时间:2026年5月16日—17日(具体时间、地点以准考证为准);

  成绩公布时间:预计为2026年6月12日(登录中小学教师资格考试网站https://ntce.neea.edu.cn查询)。

  三、报考条件

  具有中华人民共和国国籍,未达到国家法定退休年龄的公民,符合以下条件可报名参加我省中小学教师资格考试:

  (一)成绩条件

  参加全国中小学教师资格考试笔试,各科成绩均合格且在有效期内(笔试单科成绩有效期为2年)的考生,方可申请参加面试。

  (二)身份条件

  符合以下任意一项条件即可:

  1.具有吉林省户籍的社会人员。

  2.持有吉林省有效期内居住证的社会人员。

  3.符合下列条件的吉林省内全日制普通高等学校在校生。

  ①全日制普通高等学校本科三年级(含)以上(“全日制普通高校专升本”可在其升入本科一年级及其以上年级);

  ②全日制普通高等学校专科三年级(含)以上(“五年一贯制”“3+2中高职贯通”须在其高职学习的后一年);

  ③全日制在读研究生任意年级。

  在读年级非上述范围的全日制普通高等学校在校生不符合报考条件。其他非全日制普通高等学校在读人员,如成人高校招生全国统一考试、高等教育自学考试、国家开放大学、网络教育、境外教育等,须毕业后报考。

  4.持吉林省签发且有效期内《港澳台居民居住证》《港澳居民来往内地通行证》或《台湾居民来往大陆通行证》(五年有效期)的港澳台居民。

  5.驻吉林省军队和武警部队现役官兵,应向所在考区提供所属单位的组织人事部门出具的人事关系证明。

  (三)符合《中华人民共和国教师法》规定的学历条件

  1.报考幼儿园教师资格人员,必须具备幼儿师范学校毕业及以上学历。通过吉林省教育厅学前教育专业办学条件评估的中等职业学校举办的学前教育专业毕业生,其学历可作为在省内申请幼儿园教师资格考试及认定的合格学历。

  2.报考小学教师资格人员,必须具备中等师范学校毕业及以上学历。

  3.报考初级中学教师资格人员,必须具备大学专科毕业及以上学历。

  4.报考高级中学教师资格和中等职业学校教师资格人员,必须具备大学本科毕业及以上学历。

  5.报考中等职业学校实习指导教师资格人员,必须具备中等职业学校毕业及以上学历,并具有相当助理工程师及其以上专业技术职务或者中级及其以上职业技能资格。

  (四)下列人员不得报考

  被撤销教师资格的,五年内不得报名参加考试;受到剥夺政治权利或故意犯罪受到有期徒刑以上刑事处罚的,不得报名参加考试;曾参加教师资格考试有作弊行为,按照《教师资格条例》停考3年的,不得报名参加考试。

  四、报名流程

  报名流程分为网上报名、网上审核、网上缴费三个阶段(中职专业课、中职实习指导科目须现场审核)。

  (一)网上报名

  符合面试报考条件的考生在规定时间内登录教育部“中国教育考试网-中小学教师资格考试栏(https://ntce.neea.edu.cn)”进行网上报名。

  1.注册信息:考生报名前须先注册(已在我省参加2026年上半年中小学教师资格笔试的考生不用重新注册,重新注册操作不影响考生已获得的笔试和面试成绩)。考生需输入本人手机号码,获取短信验证码进行注册(每个手机号码只能注册1次)。如考生手机没有收到短信验证码,可以通过报名网站上的“在线客服”寻求解决。考生依照栏目指引及相关要求进行信息填报,考生在报名阶段填报的手机号码及邮箱信息是找回密码的重要渠道,报考期间请慎重更换。报名操作及短信验证码相关问题可拨打客服电话010-82345677。

  2.考试报名:考生应根据本人情况选择考试类别和考试科目并认真检查核对,核对无误后提交审核。符合我省报名条件的高校在校生报名时须准确填写在读学校全称及代码。

  3.上传照片:照片将用于准考证以及考试合格证明,照片要如实反映本人相貌,不得使用美颜或修图工具过度美化,请考生上传照片时慎重选用,照片不合格的考生审核将不能通过,冒用、盗用他人照片的取消报考资格。

  照片要求:本人6个月内的免冠、正面、彩色、白底证件照;照片大小、格式为jpg/jpeg,不大于200K;照片中显示考生头部和肩的上部。

  4.考区选择:考生应选择本人户籍(含居住证)所属考区报名,港澳台居民考生选择在其居住所在地考区报名,全日制普通高校在读学生可选择学籍关系所在地、户籍所在地或居住证签发地报考。



image.png

  5.报考以下科目的考生在选择考区时应遵守如下规定:

  (1)全省报考高中(中职文化课)“心理健康教育”“日语”“俄语”科目的考生选择长春市高中考区,审核单位为长春教育学院;

  (2)全省报考中职专业课、中职实习指导的考生选择长春市(宽城区)初中和中职考区,审核单位为长春市宽城区教育局;

  (3)全省报考初中“心理健康教育”“日语”“俄语”科目的考生选择长春市(南关区)初中考区,审核单位为长春市南关区教育局;

  (4)全省报考小学“心理健康教育”“信息技术”科目的考生选择长春市(朝阳区)小学考区,审核单位为长春市朝阳区教育局。

  (5)在长春市各考区报名的考生遵循以下规定:

  ①报考高中、中职文化课的考生选择长春市高中考区;

  ②报考“初中物理、初中化学、初中生物、初中道德与法治、初中历史、初中地理、初中信息技术、初中历史与社会、初中科学”、中职专业课和中职实习指导的考生选择长春市(宽城区)初中和中职考区;

  ③报考“初中语文、初中数学、初中英语、初中日语、初中俄语、初中心理健康教育、初中音乐、初中体育、初中美术”的考生选择长春市(南关区)初中考区;

  ④报考“小学语文、小学数学、小学信息技术、小学心理健康教育”的考生选择长春市(朝阳区)小学考区;

  ⑤报考“小学英语、小学道德与法治、小学科学、小学音乐、小学体育、小学美术”的考生选择长春市(绿园区)小学考区。

  ⑥报考“幼儿园”的考生选择长春市(二道区)幼儿园考区

  (二)网上审核(中职专业课、中职实习指导科目须现场审核)

  1.面试报名除中职专业课、中职实习指导科目现场审核,其他学科均采用网上审核,不组织现场确认。考生在提交审核后应随时登录网报系统查验审核状态,同时考生需认真准确填写电子邮箱,审核结果将通过邮件的形式发送。审核通过后即可进行网上缴费;审核未通过的考生须在审核截止时间前登录网报系统按提示要求修改信息后再次提交审核。如审核系统提示要求在线(线下)提交相关材料的考生,须按照邮件通知内容及时提交相关材料并登录网报系统再次提交审核。

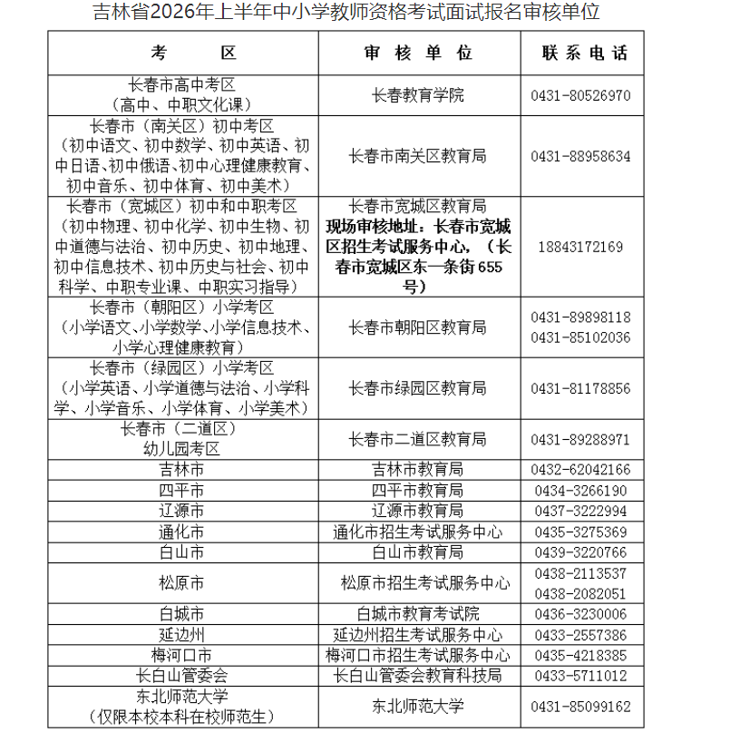
  2.考生如对审核结果有异议的,可按《吉林省2026年上半年中小学教师资格考试面试报名审核单位》(见上表)联系考区咨询。考生超过审核截止时间仍未提交正确信息视为放弃报名。

  3.报考中职专业课、中职实习指导的考生:网上报名后,须携带本人身份证和自备教材到现场审核。教材应为正版国家规划教材,教材内容没有勾画、涂抹,审核时上交给工作人员。建议使用“十三五”“十四五”“十五五”中等职业教育国家规划教材或吉林省中等职业规划教材。

  中职专业课、中职实习指导的考生现场审核时间:2026年4月17日至21日(上午10:00至11:00,13:30至16:00),逾期不再受理。审核地点:宽城区招生考试服务中心(宽城区东一条街655号)。

  (三)网上缴费

  根据《吉林省发展改革委、吉林省财政厅关于教师资格考试收费标准的批复》(吉发改价调联〔2024〕344号)文件,我省中小学教师资格面试考试收费标准为240元/人·次。考生在网上资格初审通过后,于2026年4月22日24时前登录中小学教师资格考试网(https://ntce.neea.edu.cn)完成网上缴费,逾期未缴费者视为放弃考试。

  (四)面试科目:幼儿园教师资格考试面试不分科目。小学教师资格考试面试科目分为:小学语文、小学英语、小学道德与法治、小学数学、小学科学、小学音乐、小学体育、小学美术、小学心理健康教育、小学信息技术。初级中学、普通高中和中等职业学校文化课教师资格考试面试科目,应与笔试科目三《学科知识与教学能力》相一致。报考中等职业学校专业课、实习指导教师资格考试面试,选择相应的专业大类和专业。《中等职业教育专业目录》(见附件),考生在进行报考时选择相应的科目进行报考。

  (五)考生个人在教育部中小学教师资格考试网在网上报名完成后,报名网页显示为“待审核”状态(报考中职专业课、中职实习指导科目的考生须到现场审核),考生经过网上审核后,报名网页显示为“待支付”,网上缴费成功后网页显示“支付成功”,则面试报名全部完成。

  五、准考证打印

  2026年5月11日至17日,登录教育部中小学教师资格考试网(https://ntce.neea.edu.cn)下载打印面试准考证;并按照准考证上规定的时间、地点和相关要求参加面试。

  六、面试内容与形式

  (一)面试内容。主要考核申请人的职业认知、心理素质、仪表仪态、言语表达、思维品质等教师基本素养和教学设计、教学实施、教学评价等教学基本技能。如需了解《考试标准》和《考试大纲》(面试部分)等相关面试信息,可登录教育部中小学教师资格考试网站查询。

  (二)面试形式。面试采取结构化面试、情景模拟等方式,通过抽题、备课(活动设计)、回答规定问题、试讲(演示)、答辩(陈述)、评分等环节进行。

  (三)面试程序。

  1.候考。考生持面试准考证、身份证件,按时到达考点,进入候考室候考。

  2.抽题。按考点安排,登录面试测评软件系统,计算机从题库中随机抽取试题,(幼儿园类别考生从抽取的2道试题中任选1道,其余类别只抽取1道试题),经考生确认后,系统打印试题清单。

  3.备课。考生持备课纸、试题清单进入备课室,撰写教案(或活动演示方案),备课20分钟。

  4.回答规定问题。考生由工作人员引导进入指定面试室。考官从题库中随机抽取2个规定问题,考生回答,时间5分钟。

  5.试讲/演示。考生按照准备的教案(或活动演示方案)进行试讲(或演示),时间10分钟。

  6.答辩。考官围绕考生试讲(或演示)内容和测试项目进行提问,考生答辩,时间5分钟。

  7.中等职业学校专业课、实习指导教师资格考试面试单独命题,不使用测评系统抽题。

  面试程序为:

  (1)考官指定自备教材中的某章节为面试内容并写到备课纸上。

  (2)考生备课20分钟。

  (3)考生试讲,考官围绕考生试讲内容进行提问,考生答辩,时间20分钟以内。

  (四)面试结果查询。2026年6月12日起,考生可登录教育部中小学教师资格考试网(https://ntce.neea.edu.cn),查询面试结果。面试结果分为“合格”与“不合格”两种。如对本人的面试成绩有异议,可在面试成绩公布后5个工作日内向所在考区教育局(其中,白城市、松原市、通化市、延边州、梅河口市到考区教育考试机构)提出复核申请,成绩复核只核查面试各项分数是否统计错误。

  (五)考试合格证明。

  考生经笔试和面试均合格后,可自行通过教育部教育考试院网站(https://ntce.neea.edu.cn)查询、打印“网页版”考试合格证明(黑白、彩色打印均可),提供给相关认定机构使用,有效期以考试合格证明上标示的时间为准。

  七、其他事项

  1.考生应凭打印的准考证和身份证提前到达面试考点候考室。

  2.考生应在规定时间内进入考点候考室进行抽签,按抽签的顺序进行面试抽题。

  3.考生面试试讲过程须按照“讲课”形式进行,“说课”形式不予给分;不允许说出与个人信息相关的提示语,否则按违纪处理。

  4.未在规定时间进入候考室,迟到15分钟的考生,禁止进入候考室,面试成绩按缺考处理。

  5.考生应遵守考试有关规定,服从考试工作人员的管理,对于违反考试纪律的考生,将按照《国家教育考试违规处理办法》(教育部第33号令)进行认定和处理,有作弊情形的将依据《教师资格条例》的相关规定3年内禁止参加教师资格考试。

  6.考生如在取得笔试合格成绩后变更了姓名或身份证号码等考生信息,考生须在面试报名前向笔试所属考区申请信息变更。

  附件:中等职业教育专业目录

 

教师资格证吉林相关推荐
推荐阅读
网站首页 网站地图 返回顶部
无忧考网移动版
京公网安备 11010802026788号