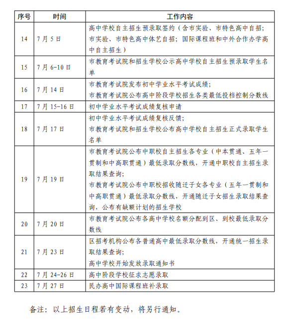
【导语】®无忧考网从上海市教育考试院发布的《2026年上海市高中阶段学校考试招生工作实施细则》、《2026年上海市高中阶段学校考试招生工作实施细则问答》和上海市教育委员会发布的《上海市教育委员会关于2026年上海市高中阶段学校招生工作的若干意见》得知,2026年上海黄浦中考录取时间、批次及录取结果查询入口已公布,7月23日起发放录取通知书,具体详情如下:
2026年上海黄浦中考中招录取分三个批次进行,录取顺序依次为自主招生录取、名额分配综合评价录取、统一招生录取。学生被志愿学校录取后,不得要求更改录取结果。

(一)自主招生录取
自主招生录取在学业考试后进行。录取顺序依次为:(1)市实验、市特色高中自招录取;(2)市实验、市特色高中体艺自招录取;(3)国际课程班和中外合作办学高中自主招生录取;(4)中职校自主招生录取。
高中招生学校须于5月上旬完成自主招生录取方案,经市、区教育行政部门同意后,报市教育考试院备案,并由市教育考试院及招生学校于5月底前公布。高中学校自主招生采用网上签约预录取的方式,预录取数不得超过招生计划数。学生只能与一所高中学校签约,预录取后不得更改或放弃。
1.市实验、市特色高中自招录取
市教育考试院根据学生志愿,同时投档至学校。招生学校确定人选并通知学生参加综合测试,经学校招生领导小组讨论确定拟预录取名单后,通知学生在规定时间内进行预录取签约。
预录取学生的学业考试总成绩(含政策性照顾加分,下同)须达到市自主招生低投档控制分数线方可被正式录取。
2.市实验、市特色高中体艺自招录取
市教育考试院根据学生志愿,同时投档至学校。招生学校确定人选并通知学生参加综合测试,经学校招生领导小组讨论确定拟预录取名单后,通知学生在规定时间内进行预录取签约。招生学校应按计划数足额进行预录取签约。
优秀体育学生的学业考试总成绩须达到市自主招生低投档控制分数线方可被正式录取;艺术骨干学生的学业考试总成绩须达到招生学校自主设定的低投档控制分数线(不低于市自主招生低投档控制分数线)方可被正式录取。
3.国际课程班和中外合作办学高中自主招生录取
国际课程班招生学校根据公布的招生方案,按照招生计划自主预录取。已完成中招报名的学生须根据招生学校要求在规定时间内进行预录取签约。
公办普通高中国际课程班预录取签约的学生,学业考试总成绩须达到市自主招生低投档控制分数线方可被正式录取。民办普通高中国际课程班预录取签约的学生,学业考试总成绩须达到招生学校自主设定的低投档控制分数线方可被正式录取。
民办普通高中国际课程班招收的非上海市生源学生(学生须为2008年9月1日以后出生的应届初三学生或初中毕业生)应符合学校招生方案的招收要求,不得以非上海市生源招生名义招收上海市户籍应届初三学生,或已参加2026年上海市中招报名但学业考试总成绩未达到学校招收要求的学生。
中外合作办学的黄浦七宝德怀特高级中学招生录取办法按照民办高中国际课程班招生录取方式执行。
4.中职校自主招生录取
中职校须于3月下旬完成自主招生录取方案,经上级主管部门(贯通类专业同时须经贯通高校)同意后,报市教育考试院备案。市教育考试院及招生学校于4月底前公布自主招生录取方案。
中职校自主招生录取由市教育考试院根据学生学业考试总成绩和志愿,以“分数优先、遵循志愿、一轮投档”的平行志愿方式,由高分到低分,按学校招生计划1:1比例投档(末位同分时同分同投)。录取顺序依次为:(1)中本贯通;(2)五年一贯制和中高职贯通;(3)中职校提前招生。
中本贯通录取学生的学业考试总成绩须达到普通高中低投档控制分数线;五年一贯制和中高职贯通录取学生的学业考试总成绩须达到相应的低投档控制分数线。
学生如果被中职校自主招生志愿学校录取,其填报的名额分配综合评价和统一招生志愿自然失效。
(二)名额分配综合评价录取
名额分配综合评价录取在自主招生录取后进行。名额分配综合评价录取的总分由学业考试总成绩和综合素质评价成绩两部分构成。录取顺序依次为:(1)“名额分配到区”录取;(2)“名额分配到校”录取。
1.“名额分配到区”录取
市教育考试院依据学生志愿,根据学生学业考试总成绩和综合素质评价成绩,以学生报名所在区为单位,对达到相应低投档控制分数线的学生,从高分到低分依次投档,确定录取名单。
2.“名额分配到校”录取
市教育考试院依据学生志愿,根据学生学业考试总成绩和综合素质评价成绩,以学生所在初中学校为单位,对达到相应低投档控制分数线的学生,从高分到低分按平行志愿方式投档,确定录取名单。
3.名额分配综合评价录取末位投档排序规则
“名额分配到区”和“名额分配到校”投档末位同分时,按下列规则排序录取:
第1位序,经公示享受同分优待的学生优先。
第2位序,比较综合素质评价成绩,高者优先。
第3位序,比较语文、数学、外语三科合计成绩,高者优先。
第4位序,比较数学成绩,高者优先。
第5位序,比较语文成绩,高者优先。
第6位序,比较学业考试综合测试(含物理、化学、跨学科案例分析、物理和化学实验操作)成绩,高者优先。
(三)统一招生录取
1.“1至15志愿”招生录取
“1至15志愿”招生录取由各区招考机构负责。各区招考机构根据学生学业考试总成绩和志愿,按平行志愿方式,从高分到低分进行录取。
区级优秀体育学生、艺术骨干学生的录取规则由各区教育行政部门制定,学生录取总成绩达到区规定的要求方可录取。
2.征求志愿招生录取
“1至15志愿”未被录取的学生,由各区招考机构负责进行征求志愿录取。
民办普通高中国际课程班如在自主招生录取批次中未完成招生计划,可在征求志愿阶段进行补录取,录取学生总数不得超过规定的计划数。录取名单须上报市教育考试院。
国际课程班招生学校不得补录已被上海市高中阶段各类学校录取的学生。如有违规,一经查实,取消学生国际课程班录取资格,学校招生计划缺额不再递补。
上海市友谊中学、上海市体育中学可在征求志愿阶段自主补录未被其他学校录取且符合学校招生要求的学生。

京公网安备 11010802026788号