中考
首页
>
中考
>
导航
>
最新信息
>
福建
>
莆田
2026年福建莆田中考报名时间:3月20日截止
2026-03-20 16:43:00
来源:莆田教育信息网
【导语】
©
无忧
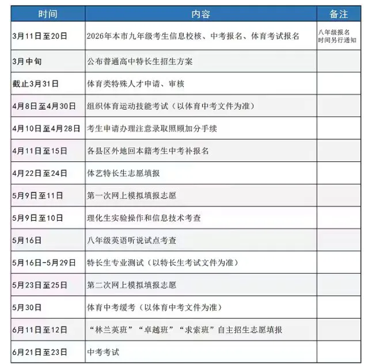
考网小编根据莆田教育信息网发布“2026年中考与高中阶段招生日程安排”得知,2026年福建莆田中考报名入口已开通,考生可登录莆田教育信息网进行报名!
福建莆田中考试题推荐
2025年福建莆田中考语文试题及答案(Word版)
2025-07-07
2025年福建莆田中考英语试题及答案(Word版)
2025-07-07
2025年福建莆田中考物理试题及答案(Word版)
2025-07-07
2025年福建莆田中考体育与健康基本知识真题及答案(图片版)
2025-07-07
2025年福建莆田中考数学试题及答案(Word版)
2025-07-07
2025年福建莆田中考生物试题及答案(Word版)
2025-07-07
2025年福建莆田中考历史试题及答案(Word版)
2025-07-07
2025年福建莆田中考化学试题及答案(Word版)
2025-07-07
中考福建相关推荐
2026年福建漳州中考报名时间:3月23日-28日
2026-03-23
2026年福建漳州市芗城区中考回芗生、往届生和同等学力考生报名须知
2026-03-23
2026年福建三明中考报名时间:3月20日至3月26日
2026-03-20
2026年福建莆田中考报名时间:3月20日截止
2026-03-20
2026年福建泉州中考体育方案公布
2026-03-20
福建省龙岩市2026年中考报名时间:3月18-24日
2026-03-19
2026年福建省平潭中考招生报名入口已开通(https://rxbm.ptzgk.com:8888/senior/)
2026-03-13
2026年福建宁德中考报名入口已开通(www.fjndedu.cn/)
2026-03-11
推荐阅读
网站首页
网站地图
返回顶部
无忧考网移动版
京公网安备 11010802026788号