
各位报考人员:
根据人力资源和社会保障部人事考试中心《关于2026年度监理工程师职业资格考试考务工作的通知》(人考中心函〔2026〕3号)精神,现将考试报名等有关事项通知如下:
一、考试时间、科目及方式
5月16日
上午 9:00-11:00建设工程合同管理
下午 14:00-17:00建设工程目标控制(3个专业)
5月17日
上午 9:00-11:00建设工程监理基本理论和相关法规
下午 14:00-18:00建设工程监理案例分析(3个专业)
考试设《建设工程合同管理》(客观题)、《建设工程监理基本理论和相关法规》(客观题)、《建设工程目标控制》(客观题)和《建设工程监理案例分析》(主观题)4个科目。其中《建设工程合同管理》和《建设工程监理基本理论和相关法规》为基础科目;《建设工程目标控制》和《建设工程监理案例分析》为专业科目。专业类别分为土木建筑工程、交通运输工程和水利工程,报考人员可根据实际工作需要选报其一。
二、报名时间及方式
报名时间为2026年3月20日9:00至3月30日15:00。考试采取网络报名方式,请报考人员登录全国专业技术人员资格考试报名服务平台(以下简称“报名服务平台”,网址为http://zg.cpta.com.cn/examfront)进行报名。报考人员须在规定时间内完成报名,逾期无法进行报名。
报考人员原则上应在工作地或居住地报名参加考试。
三、报名、免试部分科目及增报专业条件
(一)报名条件
凡符合《住房和城乡建设部、交通运输部、水利部、人力资源社会保障部关于印发〈监理工程师职业资格制度规定〉〈监理工程师职业资格考试实施办法〉的通知》(建人规〔2020〕3号)和《人力资源社会保障部关于降低或取消部分准入类职业资格考试工作年限要求有关事项的通知》(人社部发〔2022〕8号)规定的报考条件的人员,均可报名参加监理工程师职业资格考试。具体是,凡遵守中华人民共和国宪法、法律、法规,具有良好的业务素质和道德品行,具备下列条件之一者,可以申请参加监理工程师职业资格考试:
1.具有各工程大类专业大学专科学历(或高等职业教育),从事工程施工、监理、设计等业务工作满4年;
2.具有工学、管理科学与工程类专业大学本科学历或学位,从事工程施工、监理、设计等业务工作满3年;
3.具有工学、管理科学与工程一级学科硕士学位或专业学位,从事工程施工、监理、设计等业务工作满2年;
4.具有工学、管理科学与工程一级学科博士学位。
(二)免试部分科目条件
具备以下条件之一的,参加监理工程师职业资格考试可免考基础科目:
1.已取得公路水运工程监理工程师资格证书;
2.已取得水利工程建设监理工程师资格证书。
(三)增报专业条件
已取得监理工程师一种专业职业资格证书的人员,报名参加其它专业科目考试的,可免考基础科目。
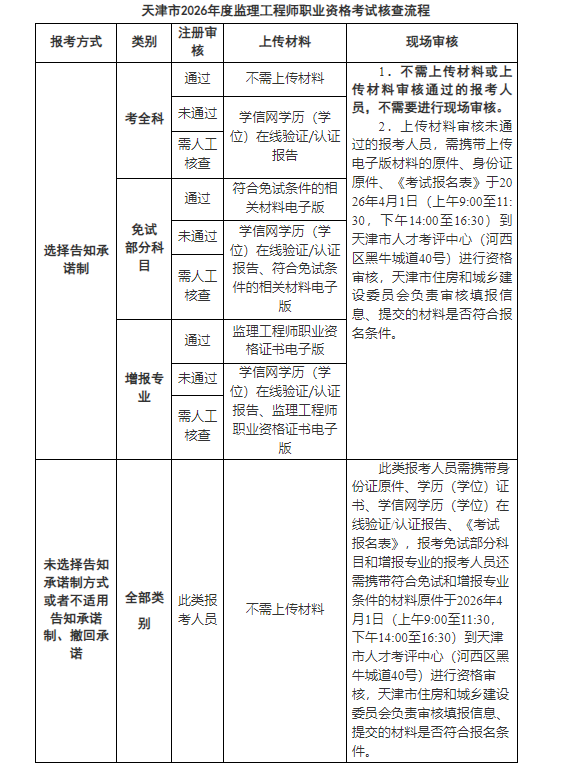
四、报名、审核及缴费
(一)报名原则
监理工程师职业资格考试报名推行证明事项告知承诺制。
(二)报名步骤
1.注册信息,在线核查
报考人员本人登录报名服务平台,按照要求注册,完善个人信息,在线核查身份、学历(学位)信息(原则上24小时内返回核查结果),提交注册信息24小时后可登录报名服务平台报名。报考人员须及早注册,已注册的报考人员需按要求完善注册信息。
为加强报名证明事项告知承诺制事中监管,如报考人员提交的境内高等教育学历学位信息无法通过在线自动核验,报考人员应在报名前及时登录中国高等教育学生信息网(学信网)进行验证/认证,下载相关PDF格式在线验证/认证报告,并在报名期间按要求上传相关验证/认证报告,接受人工核查,具体操作方式参见中国人事考试网(http://www.cpta.com.cn)考生问答栏目内容。
报考人员应提前安排好验证/认证事宜,以免影响报名。如报考人员在考试报名截止前无法及时取得学历学位验证/认证报告,应临时上传PDF格式的学历学位电子文件继续完成报名,事后补充提交本人学历学位验证/认证报告。
2.网上填报,诚信承诺
报考人员在报名服务平台填报相关信息后,可自主选择是否采用告知承诺制方式办理相关事项。如选择采用告知承诺制方式,在线核查结果返回后,报考人员须本人根据实际情况填写报名信息并对填报信息的真实、准确、完整、有效以及本人符合考试报名条件作出承诺,接受考试组织机构的核查,承担不实承诺的后果;报考人员本人采用电子方式签署告知承诺书(电子文本),一经提交具有法律效力,不允许代为承诺。未选择告知承诺制方式或者不适用告知承诺制办理报考事项的,应按我市规定线下办理审核事宜,并配合提交相关证明材料。
报考人员作出承诺后,可在未缴费情况下,于报名截止前撤回承诺。报考人员撤回承诺后,应按我市规定线下办理审核事宜,并配合提交相关证明材料,且本年度该项考试中不再适用告知承诺制。
报考人员承诺后,在核查或者日常监管中发现其不符合考试报名条件的,考试报名无效,已缴纳费用不予退还;取得成绩的,当次全部科目考试成绩无效;取得资格证书或者成绩证明的,资格证书或者成绩证明无效。
凡有提供虚假证明材料或者以其他不正当手段取得相应资格证书或者成绩证明等严重违纪违规行为的,按照《专业技术人员资格考试违纪违规行为处理规定》等规定处理,包括将违纪违规行为记入专业技术人员资格考试诚信档案库,纳入全国信用信息共享平台,向用人单位及社会提供查询,通知报考人员所在单位,并视情况向社会公布等。报考人员涉嫌违法犯罪的,依法移送司法机关处理。
3.核查流程

(1)报考人员可于2026年3月20日9:00至3月30日15:00登录报名服务平台上传相关资料电子版,审核部门将于2026年3月20日9:00开始对上传材料进行审核。
(2)报考人员修改有关报考信息请及时进行信息确认,报名结束后未进行报名信息确认的,视为放弃报名。
4.网上缴费
(1)缴费时间
全部审核通过的报考人员于2026年3月20日9:00至4月2日15:00登录报名服务平台缴纳考试费,否则报名无效。报考人员须在规定时间内缴费,逾期无法补缴。
(2)考试费用
根据津发改价费〔2016〕125号、津财综〔2021〕23号文件精神,客观题考试费每人每科56元,主观题考试费每人每科64元。请务必在缴费前仔细核对报考地区、专业、级别、科目等信息,确认无误后再支付。缴费成功后,已缴费用不予退还。
五、考试大纲
2026年度监理工程师职业资格考试基础科目、土木建筑工程专业科目使用《全国监理工程师职业资格考试大纲》(2026年版);交通运输工程专业科目使用《全国监理工程师职业资格考试交通运输工程专业科目考试大纲(2024年修订版)》;水利工程专业科目使用《全国监理工程师职业资格考试水利工程专业科目考试大纲(2023年修订版)》。可在相关网站免费下载。
中国建设监理协会网站(http://www.caec-china.org.cn/)、交通运输部职业资格中心网站(http://www.jtzyzg.org.cn/)及中国水利工程协会网站(http://www.cweun.org/)。
六、准考证打印
应试人员可于2026年5月13日9:00至15日24:00登录报名服务平台下载打印准考证。
特别提示:应试人员必须同时携带准考证和身份证件原件(与报名时一致)参加考试,缺少任一证件不得参加考试。
七、考试成绩公布
(一)考试成绩将于2026年7月下旬公布,届时报考人员可登录中国人事考试网(网址为http://www.cpta.com.cn)成绩查询栏目查询。
(二)考试成绩公布后,如应试人员对本人考试结果有疑问,可在考试成绩公布后30日内登录网址:http://ding.cjfx.cn/f/jdcomcns逐项填写并提交,逾期不再受理。成绩核查的具体要求可在天津市人力资源和社会保障局网站“天津人事考试”版块“办事服务”栏目查询。
成绩核查范围:根据人力资源社会保障部办公厅关于印发《专业技术人员职业资格考试考务工作规程》的通知(人社厅发〔2021〕18号)文件规定,应试人员对考试成绩有异议的,应在考试成绩公布之日起30天内,向省级人事考试机构提出成绩复查申请。成绩复查只限于答卷卷面分数合计和登录是否有误。成绩复查过程中,工作人员不得向应试人员或其委托人出示试卷、答卷、标准答案、视频监控等相关材料,法律、法规另有规定的除外。复查后的成绩为最终成绩。
(三)考试结束后采用技术手段甄别为雷同答卷的考试答卷,将给予考试成绩无效的处理。
八、考试合格证书领取
合格证书由人力资源和社会保障部人事考试中心印制并发往各地,考生可在成绩公布后,注意登录天津市人力资源和社会保障局网站“天津人事考试”版块“通知公告”栏目查询领取时间及方式。
监理工程师职业资格考试成绩实行4年为一个周期的滚动管理办法,参加4个科目考试(级别为考全科)的人员须在连续4个考试年度内通过全部应试科目,参加2个科目考试(级别为免二科)的符合免试基础科目人员须在连续2个考试年度内通过相应应试科目,方可获得资格证书。已取得监理工程师一种专业职业资格证书的人员,报名参加其他专业科目考试的(级别为增报专业),可免考基础科目,在连续2个考试年度内通过相应应试科目,可获得相应专业考试合格证明,该证明作为注册时增加执业专业类别的依据。
九、注意事项
(一)请报考人员及早注册或完善注册信息,并于报考前认真阅读报考有关事项和中国人事考试网(http://www.cpta.com.cn)报考条件专栏中本考试报考条件。
(二)不具备免试条件的报考人员请在“考全科”级别里选择应考科目;具备免试条件的报考人员请正确选择考试级别。
(三)请广大报考人员关注天津市人力资源和社会保障局网站“天津人事考试”版块“通知公告”栏目内的有关事宜和天津市人力资源和社会保障局微信公众号“天津人社”或“TJHRSS”,及时获取考试资讯。
(四)在报名过程中遇到问题,可阅读报名服务平台相关说明和天津市人力资源和社会保障局网站“天津人事考试”版块“办事服务”栏目内的《全国专业技术人员资格考试报名考务问题解答》,也可拨打电话进行咨询。
(五)审核通过后,报考人员如需修改报名信息,可通过网页链接(https://ding.cjfx.cn/f/m9tuv9dg)提交申请。
考务咨询电话:12333
报名政策(条件)咨询电话:24148189、24149887、24121626(开通时间:2026年3月20日至3月30日上午9:00至11:30,下午14:00至16:30,法定节假日除外)
银联咨询电话:95516
附件:
2.监理工程师职业资格考试(水利工程)专业对照表
3.监理工程师职业资格考试(土木建筑工程)专业对照表
京公网安备 11010802026788号