
各有关单位:
根据全国计算机专业技术资格考试办公室《关于2026年度计算机技术与软件专业技术资格(水平)考试工作安排及有关事项的通知》(计考办〔2026〕1号),结合本市实际,现将上海市2026年上半年全国计算机技术与软件专业技术资格(水平)考试有关事宜通知如下:
一、考务工作安排

日常咨询服务及监督电话:021-12333转人事考试
网上缴费咨询电话:95070
二、考试设置
(一)考试大纲
考试大纲可关注中国计算机技术职业资格网(www.ruankao.org.cn)“考试用书”栏目有关信息。
(二)考试科目时间安排
考试日期为2026年5月23、24日。
级别、资格安排详见附件,具体考试批次和时间安排以准考证为准。
各级别、资格、科目的考试方式均为计算机化考试。
(三)考试成绩管理办法
参加考试的人员必须在当次考试通过全部应试科目,方可取得证书。
三、报考要求
(一)报考对象
1.考试实行属地化管理,具有本市户籍、或持有上海市居住证(在有效期内)、或在本市相关单位工作且近两年内在本市累计缴纳社会保险满12个月(截至报名结束前一个月)、或报名时本市社会保险处于正常缴费状态,并符合报考条件的人员,可在本市报名参加考试。
2.根据国家规定,符合报名条件的境外人员可以在工作地或居住地就近报名参加计算机技术与软件专业技术资格(水平)考试。
(二)报名条件
凡遵守中华人民共和国宪法和法律,恪守职业道德,具有一定计算机技术应用能力的人员,均可报名参加相应级别、资格的考试。
四、报考事项
本次考试报名采用网上报名、网上缴费的方式,报名网址为中国计算机技术职业资格网(www.ruankao.org.cn)的“报名入口”栏目。考生完成网上缴费后,方可视为报名成功。网上报名操作流程及相关要求,请参考报名系统中相关说明。
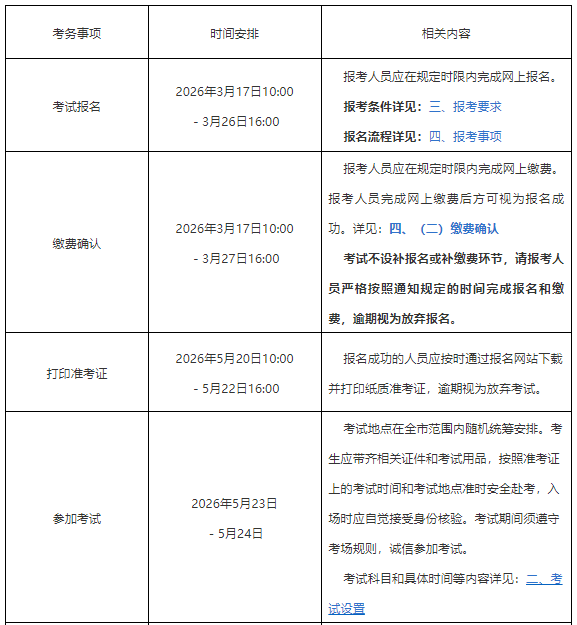
(一)考试报名
报名时间为2026年3月17日10:00-3月26日16:00。
考生网上报名前,须先按要求完成账号注册和实名认证,同时牢记用户名和密码。网上报名时应正确输入报考信息,上传电子照片(本人近期彩色半身免冠正面证件照,照片必须清晰,亮度足够,jpg格式,大小规格符合系统要求,占满图框),电子照片供考生参加考试和制作合格证书使用,请考生务必按要求上传照片。
考生在网上报名时应正确选择报考级别、资格名称,如实填报相关信息。考试报名实行告知承诺制,考生报名时应对网上提交的报考信息和相关材料负责。
特别注意:考生注册时必须登记本人日常使用的手机号并保持手机畅通,随时关注主管部门或考试机构发送的短信通知(由于短信通知可能被手机系统拦截,请注意查看是否有被拦截的考试相关信息)、及时接听来电,当本人手机号码发生变更时应及时登录报名系统更新手机号码。如因手机号码错误、未及时关注短信或来电而影响报名和考试的,责任由考生本人承担。
(二)缴费确认
考生完成报名信息填报后,可通过报名系统缴费平台支持的、已经开通网上支付功能的银行卡或电子扫码支付工具完成网上缴费,缴费截止时间为2026年3月27日16:00(建议避开每日24:00左右银行结算时段缴费),逾期视为放弃报名。网上缴费咨询电话:95070。
考生缴费前须确认本人符合报考条件、报考信息无误(特别注意报考级别、资格名称和科目务必准确),缴费成功后应再次确认报名系统中提示报名成功,报名成功的考生应下载报名表备用。由于网络传输速度等不确定因素,缴费确认信息可能会相对滞后,但一般不会超过24小时,请考生不要急于重复支付划款,同时建议考生不要同时开启多个缴费页面进行支付,以免发生错账。
本次考试收费标准为:报名费每人10元,考试费每科60元。考生确认报名后,已缴费用不予退还。
按照国家和本市有关规定,本次考试不再开具纸质票据,缴费成功的考生可自行下载电子缴款书作为缴款凭证和收款收据。考生可于缴费成功30分钟后点击考试院网站特别提示栏目“报名考试费电子缴款书下载提醒”中相应考试项目的电子缴款书下载链接,输入本人姓名及身份证号下载电子缴款书,下载截止时间为报名结束后1年,建议考生及早下载电子缴款书并妥善保存。
五、其他注意事项
(一)参加考试注意事项
1.考生应按时通过报名网站下载打印纸质准考证,仔细核对准考证个人信息并阅读应试须知。准考证下载遇有问题或准考证信息有误的,请及时与咨询服务电话联系。
2.考试地点在全市范围内随机统筹安排,具体以准考证信息为准,请考生根据准考证上的考点安排提前规划赴考时间及路线。入场时应自觉接受人脸识别身份核验,配合现场工作人员管理。
3.考试用具等应试人员须知事项,以准考证载明为准。严禁将手机、智能手表(手环)、智能眼镜、蓝牙耳机等具有通信、记录、拍照、存储、传输功能的电子设备带至座位。
(二)监督管理及违纪处理
1.考试组织机构将对考试过程实行日常监管并接受社会监督。报考人员应积极配合考试组织机构的核查,及时提交相关证明材料,报考人员不符合报考条件的,或逾期未按考试组织机构要求接受核查的,按考试报名无效或者放弃考试资格、考试成绩无效处理。
2.考生有提供虚假证明材料或者以其他不正当手段取得相应资格证书或者成绩证明等严重违纪违规行为的,按照《专业技术人员资格考试违纪违规行为处理规定》(人社部令第31号)第十条、第十二条处理。涉嫌犯罪的,移送司法机关处理。
3.根据中华人民共和国刑法,代替他人或者让他人代替自己参加考试;使用伪造、变造的或者盗用他人的身份证件;提供或使用无线电设备等作弊器材;提供或买卖试题、答案;组织或协助组织作弊等均属犯罪行为,处以拘役、管制、罚金、三年以下有期徒刑,情节严重的,处三年以上七年以下有期徒刑。
4.考生在考试过程中应妥善保管好自己的作答信息,防止他人抄袭。考试结束后将按工作要求采用技术手段甄别雷同答卷,被甄别为雷同答卷的,将给予成绩无效处理,涉及违纪作弊的按相关条款追加处理。
5.考试过程中的违纪违规行为,按照《专业技术人员资格考试违纪违规行为处理规定》(人社部令第31号)处理。涉嫌违法犯罪的,交公安机关依法处理。考试违纪违规人员信息和处理意见于考试结束10个工作日后在上海市职业能力考试院网站(rsj.sh.gov.cn/spta.shtml)“违纪处理”栏目公示。
(三)合格证书
考生可通过中国人事考试网(www.cpta.com.cn)“职业资格证书”-“证书制发进度”栏目查看证书办理进度。纸质证书领取时间一般为电子考试合格证明查询验证服务开通后1个月左右,具体安排请关注上海市职业能力考试院网站(rsj.sh.gov.cn/spta.shtml)领证通知。
附件:1.2026年上半年全国计算机技术与软件专业技术资格(水平)考试工作安排
2.考务工作流程图

京公网安备 11010802026788号