
各试点高校、设区市教育考试院(考试中心):
高职提前招生是我省高校考试招生的组成部分,是深入推进职业教育高质量发展、优化技能人才选拔培养机制的重要途径。为贯彻落实教育部关于考试招生工作的系列政策部署和省委、省政府关于深化高校考试招生制度综合改革工作要求,巩固高校招生领域专项整治成果,切实做好2026年高职提前招生工作,现就有关工作通知如下。
一、加强组织领导
试点高校是高职提前招生工作的责任主体,主要负责同志是第一责任人,分管负责同志是直接责任人,主要负责同志要对有关工作亲自把关、亲自协调、亲自督查,分管负责同志要靠前指挥、狠抓落实。要进一步加强党对考试招生工作的领导,将考试招生工作纳入高校党委全面从严治党主体责任清单,定期召开党委会专门研究高职提前招生工作,认真研究审定包括章程、方案、细则等。要加强学校招生委员会建设,严格议事规则和程序,坚持“集体议事、集体决策”。各设区市考试招生机构要依法依规履行属地监管责任,加强对属地高校高职提前招生工作的规范管理和监督检查。
二、明晰工作定位
各高校要充分发挥考试招生工作对一体推进教育、科技、人才发展的支撑作用,坚持服务国家战略和区域发展,结合学校学科特点和人才选拔需要,合理确定招生专业及规模。要根据职业教育属性及学科、专业特点,在确保公平公正、兼顾科学性和可操作性的前提下,持续优化综合测试方式和内容,更好考查学生关键能力、学科素养、思维品质及素质特长,实现价值引领、素养导向、能力为重、知识为基的综合评价。
三、规范过程管理
各高校要严格按照《教育部办公厅关于做好2026年普通高等学校部分特殊类型招生工作的通知》(教学厅〔2025〕7号)和《浙江省教育考试院关于印发〈浙江省高职提前招生试点管理暂行办法〉的通知》(浙教试院〔2016〕13号)等文件要求,全面落实清单化管理,构建从考生报名、资格审核、命题制卷、考试组织、阅卷评分、成绩发布及复核、录取的全流程闭环管理体系,严格规范过程管理。严格实行集中命题(组卷)封闭管理制度,严格试题试卷流转全过程管理,落实安全保密要求。对考生信息、成绩、名单等重要数据进行两人以上“背靠背”独立核验和比对,确保准确无误。提升招考信息化水平,积极探索人工智能、大数据、虚拟现实等技术应用,赋能命题、组考、评卷、成绩合成等各环节,全程可追溯、可复核。考生未进行电子扫描的纸介质答卷、电子扫描答卷、面试视频保存期限为成绩发布后4年。
四、强化风险防控
各高校要切实增强风险防范意识,坚持底线思维,全面排查招生工作中的薄弱环节和风险点,有针对性地制定整改、防范措施。特别是涉及招生办法、实施细则等调整的,要对相关风险进行充分研判评估,制定风险防范具体措施和政策解读口径,坚决杜绝因宣传内容不规范不准确、解读回应不到位而引发社会不良影响。采取有效措施保障考生参加综合素质测试期间的人身安全,明确突发事件应急响应流程,健全集体研判、科学决策、快速响应、协调联动的工作机制,确保各类突发事件得到及时妥善处置。
五、加强宣传服务
各高校要充分运用各类主流媒体和新媒体,加大正面宣传引导,及时、准确发布招生政策、报考指南、录取结果等信息,确保考生和家长知情权。通过答问、图解、动画、直播等形式,加大政策宣传解读力度,及时回应社会关切,消除考生疑虑。在招生宣传中融入职业生涯教育,以职业为导向,提升考生和专业的契合度。设立咨询热线,为考生提供政策咨询、报考指导等服务。
六、强化监督检查
各高校要建立健全由纪检监察部门参与的监督检查机制,对高职提前招生工作实施全流程监督,严防弄虚作假、徇私舞弊。严禁高校及其教职工组织或参与考前辅导、应试培训,严禁与社会培训机构或其他组织以任何方式开展前述活动;严禁向社会培训机构提供举办辅导活动的场所和设施;严禁以不正当手段招揽生源,杜绝盲目、不实。要按要求及时公布高职提前招生办法和公示相关考生信息,向社会公开违规举报电话,完善考生申诉复核机制,安排专人接访,及时妥善处置招生信访问题,切实维护考生合法权益。要严格遵守高校招生“十严禁”“30个不得”“八项基本要求”等规定,对在招生工作中存在违规违纪行为的人员,严格按照《国家教育考试违规处理办法》(教育部令第33号)、《普通高等学校招生违规行为处理暂行办法》(教育部令第36号)等规定严肃处理,构成犯罪的依法追究刑事责任。
本通知未尽事宜按照普通高校招生工作实施意见及有关工作规定执行。
附件:1.2026年浙江省高职提前招生试点高校名单
2.2026年浙江省高职提前招生日程安排
浙江省教育考试院
2026年3月4日
附件1
2026年浙江省高职提前招生试点高校名单
浙江艺术职业学院、浙江交通职业技术学院、浙江工商职业技术学院、浙江工贸职业技术学院、浙江机电职业技术大学、浙江商业职业技术学院、浙江警官职业学院、浙江旅游职业学院、浙江金融职业学院、浙江经济职业技术学院、浙江建设职业技术学院、浙江经贸职业技术学院、浙江纺织服装职业技术学院、杭州职业技术大学、金华职业技术大学、义乌工商职业技术学院、宁波职业技术大学、温州职业技术学院、台州职业技术学院、嘉兴职业技术学院、湖州职业技术学院、衢州职业技术学院、丽水职业技术学院、台州科技职业学院、杭州科技职业技术学院、温州科技职业学院、浙江同济科技职业学院、浙江国际海运职业技术学院、宁波卫生职业技术学院、宁波城市职业技术学院、浙江特殊教育职业学院、浙江邮电职业技术学院、浙江农业商贸职业学院、浙江安防职业技术学院、浙江育英职业技术学院、浙江东方职业技术学院、浙江长征职业技术学院、浙江广厦建设职业技术大学、绍兴职业技术学院、杭州万向职业技术学院、嘉兴南洋职业技术学院、浙江横店影视职业学院、浙江汽车职业技术学院、浙江宇翔职业技术学院、温州商学院、浙江越秀外国语学院。
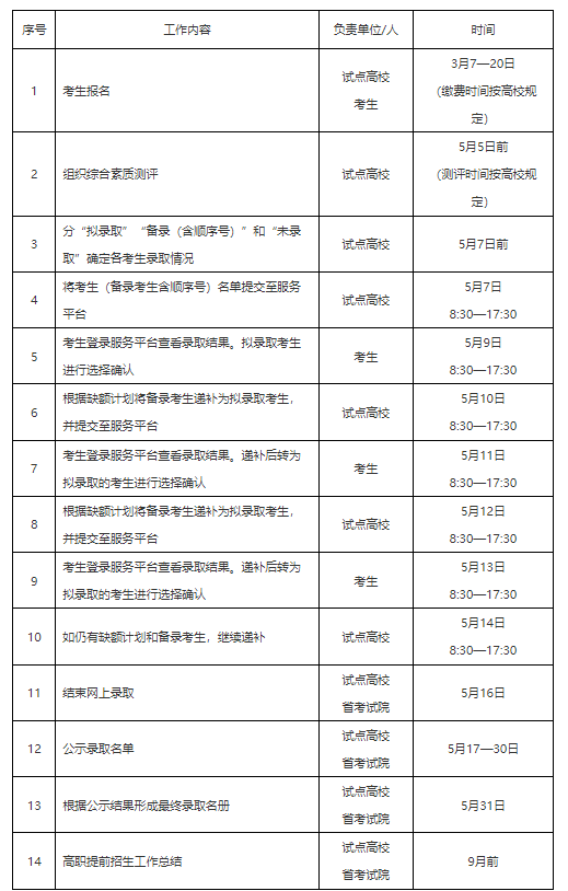
附件2
2026年浙江省高职提前招生日程安排

京公网安备 11010802026788号