
近日,我院发布了《山东省教育招生考试院关于做好山东省2026年普通高等学校招生考试报名工作的通知》(以下简称《通知》),我省2026年高考报名工作已经拉开帷幕,请考生仔细阅读《通知》,了解掌握高考报名政策和流程。现对其中春季高考报名办法解读如下:
一、春季高考报名条件是什么?
(一)遵守中华人民共和国宪法和法律;
(二)身体状况符合相关要求;
(三)具有山东省户籍的中等职业教育(含普通中专、职业高中、职业中专、成人中专、技工学校)应届毕业生和社会人员,其中社会人员应取得高级中等教育学校毕业证书或具有同等学力;非山东省户籍的就业人员随迁子女(含进城务工人员随迁子女)应为具有山东省高级中等教育学校学籍并有3年完整学习经历的合格毕业生或结业生(其中应届生须为中等职业教育应届毕业生)。高级中等教育学校学制一般为3年,学制少于3年者需符合相应招生、学籍注册及毕业规定。
特别提醒:普通高中应届毕业生不符合春季高考报名条件。
“3+4”对口贯通分段培养的中职学校学生转段报考条件为符合转段条件的首次和第二次参加转段的毕业生。
申报春季高考技能拔尖人才的考生除具备春季高考报名条件外,还须符合下列条件之一:1.获教育部主办或联办的全国职业院校技能大赛三等奖及以上奖项,或世界职业院校技能大赛争夺赛金银铜奖的中等职业学校应届毕业生;2.获全省职业院校技能大赛一等奖的中等职业学校应届毕业生;3.具有高级工(含)以上职业资格并获得县级(含)以上劳动模范或同等荣誉称号(表彰文件中明确规定享受劳动模范待遇者)且具有中等职业教育学历的在职在岗人员。
二、哪些人员不得报考春季高考?
(一)具有普通高等学历教育资格的高校在校生,或已被普通高校录取并保留入学资格的学生;
(二)高级中等教育学校非应届毕业的在校生;
(三)在高级中等教育阶段非应届毕业年份以弄虚作假手段报名并违规参加普通高校招生考试(包括全国统考、省级统考和高校单独组织的招生考试)的应届毕业生;
(四)因违反国家教育考试规定,被给予暂停参加高校招生考试处理且在停考期内的人员;
(五)因触犯刑法受到刑事处罚、尚在处罚期内的。其中,未成年人按相关法律规定执行。
高考报名后至开考前,如发现考生有上述不符合报考条件的情况,将按程序取消其高考报名资格。
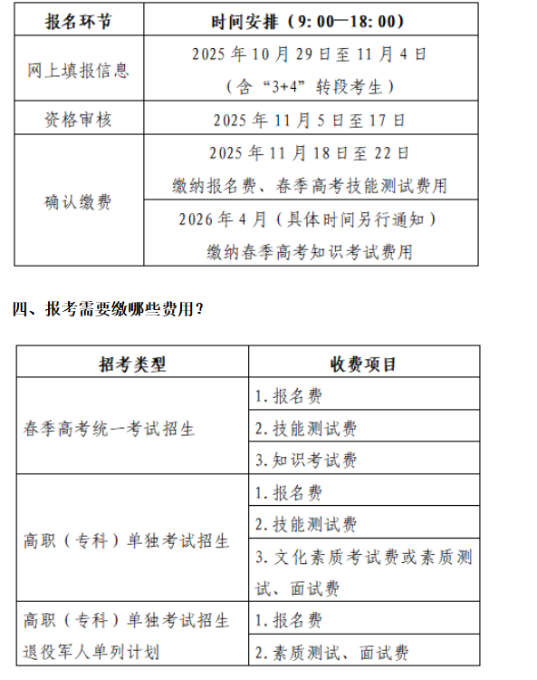
三、春季高考报名分哪几个环节,具体什么时间进行?
春季高考报名分为网上填报信息、资格审核、确认缴费等3个阶段。具体时间安排如下:

特别提醒:1.考生须在规定时间缴纳相关费用,否则无法打印准考证参加相关考试;2.仅报考高职(专科)单独考试招生而不参加春季高考统一考试的,仅缴纳报名费、技能测试费、文化素质考试或素质测试面试费(只报考退役军人单列计划的考生无需缴纳技能测试费)。其中文化素质考试或素质测试面试费须到招生高校官方网站缴纳。
五、考生的报名地点应如何选择?
考生在填报个人信息时,“报名地市”与“报名确认县区”须按如下原则填报。
(一)具有山东省户籍的非应届高级中等教育学校毕业生,报名地点应选择户籍所在县(市、区)。
(二)具有山东省户籍的应届高级中等教育学校毕业生,报名地点可选择户籍或学籍所在县(市、区)。
(三)户籍在山东省,但在外省就读、学籍在外省的考生,如在我省报考,报名地点应选择户籍所在县(市、区)。
(四)非山东省户籍的就业人员随迁子女(含进城务工人员随迁子女),报名地点应选择高级中等教育学校就学地所在县(市、区)。
(五)在我省定居并符合报名条件的外国侨民,应持有省公安机关签发的《中华人民共和国外国人永久居留身份证》,报名地点应选择高级中等教育学校就学地所在县(市、区)。
特别提醒:报名结束后考生不得更改生源地。个人档案管理对高考报名地有严格要求,考生须严格按照要求在规定地点报考,避免对今后升学就业造成遗留问题。另外,选择在我省参加高考报名的考生,不得在其他省(自治区、直辖市)重复报名,否则产生的一切后果由考生本人承担。
六、网上填报信息的流程是什么?
考生登录报名网站(https://wsbm.sdzk.cn)填报信息,填报过程分为查看提示信息、注册个人信息、上传个人照片、网上签订《考生诚信报考承诺书》、填写个人信息及提交信息等步骤,请严格按照报名系统相关流程提示进行操作。
七、个人信息注册时应注意什么?
个人信息注册时,考生需选择证件类型,准确输入证件号码、个人手机号码,通过所输入个人手机号获取手机短信密码后,完成个人信息注册。
注册所用个人手机号码非常重要,考生务必准确填写,在录取结束前不要更换手机号码,不要设置短信屏蔽拦截功能,并保持通信畅通,以免影响接收考试招生相关重要信息。
特别提醒:整个招生录取期间(含高考报名、缴费、打印准考证、填报志愿、录取查询等环节),均使用登录密码和反馈给考生的短信验证密码。考生务必妥善保管本人登录密码和短信验证密码,不要轻易告知他人,不要放置在显眼位置,避免报考信息被他人窃取、篡改等情况发生。
八、上传个人照片有什么要求?
(一)拍照要求。
本人近6个月以内的免冠、正面、彩色证件照,图像应真实表达考生本人相貌,不得对人像特征(如伤疤、痣、发型等)进行技术处理。照片中显示考生头部和肩的上部,不允许戴帽子、头巾、发带、墨镜、口罩;禁止对图像整体或局部进行镜像、旋转操作及美化处理。
(二)本地上传照片格式及大小。
JPG/JPEG格式,文件大小40KB以上,像素不低于600*800。
特别提醒:高考报名照片非常重要,录取后将生成高考电子档案存入考生个人档案,伴随考生终生,同时也是高校学籍注册、学历认证的重要依据。考生务必严肃对待,严格按照采集操作流程和照片标准规范上传或采集本人照片,此照片一经审核通过后将无法修改。为保证图像采集效果,建议使用报名系统内扫码图像采集功能,不使用具有美颜效果的相机,不要进行修图。过度美颜、修图会造成与公安信息比对不通过、考试入场不通过以及影响本人高考入学后学籍学历注册等情况发生。
九、照片上传不成功怎么办?
注册后上传本人照片,考生要严格按照照片采集标准和操作流程自行上传照片,多次上传仍不成功的可及时联系报名所在地县级教育招生考试机构。
十、网上填报信息需要注意什么?
考生应按照报名填报信息项要求,如实完整准确填写个人信息,核对确认无误后再提交,完成网上填报信息。修改与填报过程相同。
考生应符合报考条件,并对填报信息和上传材料的真实性和准确性负责。考生提交报考信息前,务必认真核对本人姓名、身份证号、性别、民族、政治面貌等各项填报信息。考生如违反上述要求,因不符合报考条件、报名信息错误或缺失、上传材料不真实等情况导致的一切后果将由考生本人承担。
特别提醒:高考报名信息非常重要,是新生入学报到身份核验、学籍学历注册的关键信息。考生在高考报名之后,直到高校新生入学报到期间,不应更改姓名和身份证等信息,否则,考生报名审核通过后再修改个人姓名等关键信息,不属于报考录取信息有误的范畴,由此造成高校录取后考生学籍无法注册等问题由考生本人负责。个别考生在报名后出现身份证号变更、政治面貌改变等特殊情况,应及时报告报名地县级教育招生考试机构。
十一、网上填报需要上传特殊材料的有哪些情况?
非应届高级中等教育学校毕业生:应上传高级中等教育学校毕业证书或结业证书或主管部门出具的山东省同等学力证明材料,一并上传本人户籍证明材料(包括户口本盖章页、家庭索引页和本人页)。
具有外省户籍且学籍在我省的高级中等教育学校应届毕业生:应上传本人户籍证明材料(包括户口本盖章页、家庭索引页和本人页)。
具有我省户籍且学籍在省外的高级中等教育应届毕业生:应上传学籍所在省份县级及以上学籍主管部门出具的高级中等教育学籍证明。
学籍在省内但不在报名地所在市的中等职业教育学校应届毕业生:应上传学籍所在县级及以上学籍主管部门认定证明或省教育厅中职学生学籍学历查询系统(https://zyjy.sdei.edu.cn/xjxlq/)下载的学籍学历认证报告。
申请合理便利的残疾考生、申请普通高校招生录取优惠政策的考生等均须按要求上传相应材料。
十二、春季高考统一考试招生有多少专业类别?
2026年春季高考统一考试招生分为30个专业类别,分别是现代农艺、烹饪、畜牧养殖、建筑、机械制造、设备维修、机电技术、自动控制、电气技术、电子技术、化工与环境、服装、车辆维修、运输、数字媒体、网络技术、软件与应用技术、医学技术、药学、护理、财税、市场营销、电子商务、国际商务、物流管理、酒店管理、旅游管理、公共服务与管理、学前教育、艺术设计。
十三、如何选报春季高考统一考试的专业类别?
春季高考统一考试按照专业类别进行考试和录取,考生报考时须从30个专业类别中选择1个专业类别进行报考,录取时不能跨类别录取。考生在进行专业类别选报时,可根据个人高中阶段学习的专业、就读专业意愿、职业规划等情况合理选报。
十四、报考高职(专科)单独考试招生的考生如何选报专业类别?
高职(专科)单独考试招生按照招生专业对应的春考专业类别进行考试和录取,不能跨类别录取。考生可根据本人学习情况、专业特长、就读专业意愿、高校招生专业要求等,合理确定1个专业类别进行报考。具体专业对应的春季高考专业类别等问题,可咨询相关招生高校。
十五、考生是否需要到现场进行资格审核?如何确定审核是否通过?
我省高考报名实行网上资格审核,通过与公安部门信息比对确认考生身份后,由县级教育招生考试机构审核考生网上填报的学籍、户籍等信息。审核期间,考生报名审核结果将通过短信推送给考生,请及时关注个人手机短信,审核通过的考生不需要再到现场进行资格审核,因材料不齐全、不清晰或有疑义等原因造成审核不通过的考生,须根据报名所在地县级教育招生考试机构通知到现场进行审核。
外国侨民、华侨、港澳地区及台湾省考生,须持相关有效身份证件到当地市、县级教育招生考试机构进行现场确认。
申请普通高校招生录取优惠政策的考生,须按县级教育招生考试机构规定,携带相关证明材料进行现场资格审核。
十六、我省五年制高等职业教育的学生能否报名参加高考?
我省五年制高等职业教育中,五年一贯制在校生不得报名,三二连读中职阶段应届毕业生须放弃转入对口高职阶段的资格,方可参加高考报名。
十七、残疾人考生如何申请合理便利?
残疾人考生网上报名时,首先选择本人残疾类别(共8个类别,分别为视力残疾、听力残疾、言语残疾、肢体残疾、智力残疾、精神残疾、多重残疾和其他残疾,考生选择其中1项),填写本人残疾证号码,然后选择是否申请提供春季高考合理便利条件。申请提供合理便利的考生应下载并按要求填写《残疾人报考普通高考合理便利申请表》(以下简称《合理便利申请表》),并上传提交本人《合理便利申请表》、本人第二代及以上《中华人民共和国残疾人证》等证明材料。
十八、可为残疾考生提供哪些合理便利?
教育招生考试机构应在保证考试安全和考场秩序的前提下,根据残疾考生的残疾情况、审核通过的合理便利项目以及各地实际,为参加春季高考知识考试的残疾考生提供下述一种或几种必要条件和合理便利:
(一)为视力残疾考生提供现行盲文试卷、大字号试卷(含大字号答题卡)或普通试卷。
(二)为听力残疾考生免除外语听力部分考试。
(三)允许视力残疾考生携带答题所需的盲文笔、盲文手写板、盲文作图工具、橡胶垫、无存储功能的盲文打字机、无存储功能的电子助视器、盲杖、台灯、光学放大镜等辅助器具或设备。
(四)允许听力残疾考生携带助听器、人工耳蜗等助听辅听设备。
(五)允许行动不便的残疾考生使用轮椅、助行器等,有特殊需要的残疾考生可以自带特殊桌椅参加考试。
(六)适当延长考试时间:使用盲文试卷的视力残疾考生的考试时间,在该科目规定考试总时长的基础上延长50%;使用大字号试卷或普通试卷的视力残疾考生、因脑瘫或其他疾病引起的上肢无法正常书写或无上肢考生等书写特别困难考生的考试时间,在该科目规定考试总时长的基础上延长30%。
(七)优先进入考点、考场。
(八)设立环境整洁安静、采光适宜、便于出入的单独标准化考场,配设单独的外语听力播放设备。
(九)考点、考场配备专门的工作人员(如引导辅助人员、手语翻译人员等)予以协助。
十九、合理便利在什么阶段提供?
依据《山东省残疾人参加普通高考申请合理便利实施办法(暂行)》,申请春季高考合理便利的,将在春季高考知识考试中提供。合理便利只在报名阶段申请一次,所以考生如需申请多项合理便利应完整勾选申请项目,考生申请的项目经审核通过后于考试中提供,最终提供的合理便利情况,以考生收到的《残疾考生申请合理便利结果告知书》为准。
二十、哪些考生可享受春季高考录取加分照顾政策?
烈士子女、自主就业的退役士兵、在服役期间荣立二等功以上或被战区(原大军区)以上单位授予荣誉称号的退役军人、归侨、华侨子女、归侨子女和台湾省籍(含台湾户籍)考生在统考录取时可以享受在其文化统考成绩总分的基础上增加分数投档的照顾政策。具体加分办法及分值以2026年教育部和我省最新政策为准。
二十一、哪些考生可享受春季高考相关优先录取照顾政策?
退出部队现役的考生,残疾人民警察,平时荣获二等功或者战时荣获三等功以上奖励军人的子女,一至四级残疾军人的子女,因公牺牲军人的子女,驻国家确定的三类以上艰苦边远地区和西藏自治区,军队划定的二类以上岛屿工作累计满20年军人的子女,在国家确定的四类以上艰苦边远地区或者军队划定的特类岛屿工作累计满10年军人的子女,在飞或停飞不满1年或达到飞行年限空勤军人的子女,从事舰艇工作满20年军人的子女,在航天和涉核岗位工作累计满15年军人的子女,经共青团中央青年志愿者守信联合激励系统认定获得5A级青年志愿者的考生,公安英模和因公牺牲、一级至四级因公伤残公安民警子女,符合照顾条件的国家综合性消防救援队伍人员及其子女,在统考录取时享受相应的优先录取政策,具体优先录取政策及办法以2026年教育部和我省最新政策为准。
二十二、烈士子女如何申报?
烈士子女考生须填写《山东省2026年普通高考烈士子女特殊考生登记表》(以下简称《烈士子女登记表》)并经毕业学校和县退役军人事务部门审核盖章。在网上填报信息时应上传《烈士子女登记表》、烈士证明或证书及亲子关系证明材料。如为军人烈士子女,还应按军人子女参加高考进行信息报送,具体办法请关注山东省教育招生考试院。
二十三、归侨、华侨子女、归侨子女和台湾省籍考生如何申报?
符合照顾条件的归侨、华侨子女、归侨子女和台湾省籍(含台湾户籍)考生,要填写《山东省2026年普通高考归侨、华侨子女、归侨子女和台湾省籍特殊考生登记表》(以下简称《登记表》),并经毕业学校和县统战部门审核盖章。在网上填报信息时应上传《登记表》、华侨或归侨或台湾省籍身份证明及亲子关系证明材料。
二十四、退役军人类考生如何申报?
相关考生要填写《山东省2026年普通高考退役军人特殊考生登记表》(以下简称《退役军人考生登记表》),并经县级主管部门退役军人事务部门审核盖章。在网上填报信息时应上传《退役军人考生登记表》、退役证,自主就业的还须上传自主就业证明,立功或授予荣誉称号的还须上传在服役期间荣立二等功以上或被战区(原大军区)以上单位授予荣誉称号证明。
特别提醒:只参加高职(专科)单独考试招生,不参加春季高考统一考试的退役军人考生无需申报。
二十五、报名参加高职(专科)单招退役军人单列计划招生的考生,需要提供哪些材料?
高职(专科)单独考试招生退役军人单列计划面向我省退役军人报考,除基本信息填报外,考生在高考报名时还须按要求上传退役军人证。
二十六、是否所有考生必须参加体检?
所有报名考生均须参加当地组织的高考体检,通过保送、高职(专科)单独考试招生和综合评价招生被录取的考生也必须参加体检,未在规定时间体检或体检项目不全者体检结论判定为不合格,该结果将影响考生录取。体检时间及具体要求将另行发布,请考生按时参加体检。
二十七、考生报名后,如政治面貌有变动,应如何修改,修改截止到何时?
考生报名后如政治面貌有变动,应及时联系县级教育招生考试机构,提供相关证明,申请修改政治面貌。政治面貌修改时间截止到2026年5月31日。
二十八、春季高考统一考试有哪些考试科目?
春季高考统一考试招生实行“文化素质+专业技能”考试模式。“文化素质”考试包括语文、数学、英语3个科目,总分320分,其中语文、数学满分各为120分,英语满分为80分;“专业技能”考试包括专业知识和技能测试两部分,总分430分,其中专业知识满分为200分,技能测试满分为230分。
二十九、春季高考的考试时间如何安排?
根据全省教育考试总体安排和教育部相关工作规定,春季高考技能测试一般安排每年3月份左右进行,春季高考文化考试与专业知识考试一般安排在每年5月份左右进行,具体时间将另行通知。
三十、春季高考成绩何时公布?
春季高考技能测试成绩由主考院校在技能测试考试结束后发布,一般安排在3月中下旬发布;春季高考知识考试成绩由省教育招生考试院统一发布,一般安排在6月中下旬,与夏季高考成绩一同发布。
三十一、高职(专科)单独考试招生及综合评价招生填报志愿时间如何安排?
高职(专科)单独考试招生及综合评价招生填报志愿安排在高考报名之后进行,具体时间将在山东省教育厅公布的招生政策文件中公布,请考生及时关注山东省教育厅、山东省教育招生考试院官方网站。
三十二、高职(专科)单独考试招生及综合评价考试时间如何安排?
(一)文化素质考试。文化素质考试时间一般安排在每年的第一季度进行,具体时间可关注高校发布的招生章程。
(二)专业技能测试。考生需参加春季高考统一考试招生专业技能测试,测试成绩由招生院校认可,按考生实际得分计入总分。春季高考技能测试一般安排每年3月份左右进行,具体时间将另行通知。
(三)参加单独招生的退役士兵考生不参加文化素质考试与专业技能测试,由招生院校组织素质测试或面试,时间一般安排在每年的第一季度,具体时间可关注高校发布的招生章程。
三十三、被高职(专科)单独考试招生与综合评价招生录取的考生还可以参加后续招生录取吗?
不能。为维护考试招生秩序,保障所有考生的合法权益,凡被高职(专科)单独考试招生或综合评价招生录取的考生,不再参加后续的春季、夏季普通高校招生统一考试(包括体育专业测试)及录取。请考生在报考时综合考虑本人情况合理选报。
三十四、春季高考和夏季高考能否兼报及兼录?
自2026年起,春季高考、夏季高考兼报的考生,可以分别参加考试,但是不得被春季高考、夏季高考同时录取。同时符合春季高考、夏季高考报名条件的考生,需慎重选择。
三十五、2027年春季高考报名政策有什么调整?
在2027年及后续年份的春季高考报名政策中,考生户口系外省迁入我省的,须迁入山东满两年(截至报名开始之日);不满两年的,应届生须具有我省中等职业教育阶段学校学籍,往届生须具有我省高级中等教育阶段学校毕业证书。
其他具体规定和未尽事宜请以《通知》为准。
京公网安备 11010802026788号