首页>高级会计师>导航 > 最新信息 >山西

2025年山西高级会计师准考证打印时间为5月8日-5月17日

2025-04-17 09:42:00 来源:无忧考网
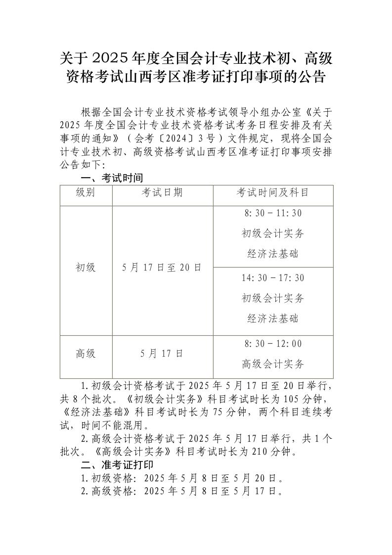
【导语】®无忧考网小编根据会计之星发布“关于2025年度全国会计专业技术初、高级资格考试山西考区准考证打印事项的公告”得知,2025年山西高级会计师准考证打印时间为5月8日-5月17日,考生可登录全国会计资格评价网进行打印!


6388039385871289068353430.jpg


6388039385871289068353431.jpg


image.png



点击进入:2025年山西高级会计师准考证打印入口


高级会计师山西相关推荐
推荐阅读
网站首页 网站地图 返回顶部
无忧考网移动版
京公网安备 11010802026788号