中考
首页
>
中考
>
导航
>
真题题库
>
甘肃
>
武威
2020年甘肃武威中考历史真题及答案(图片版)
2020-07-27 13:28:00
来源:凉州考区高中招生领导小组办公室
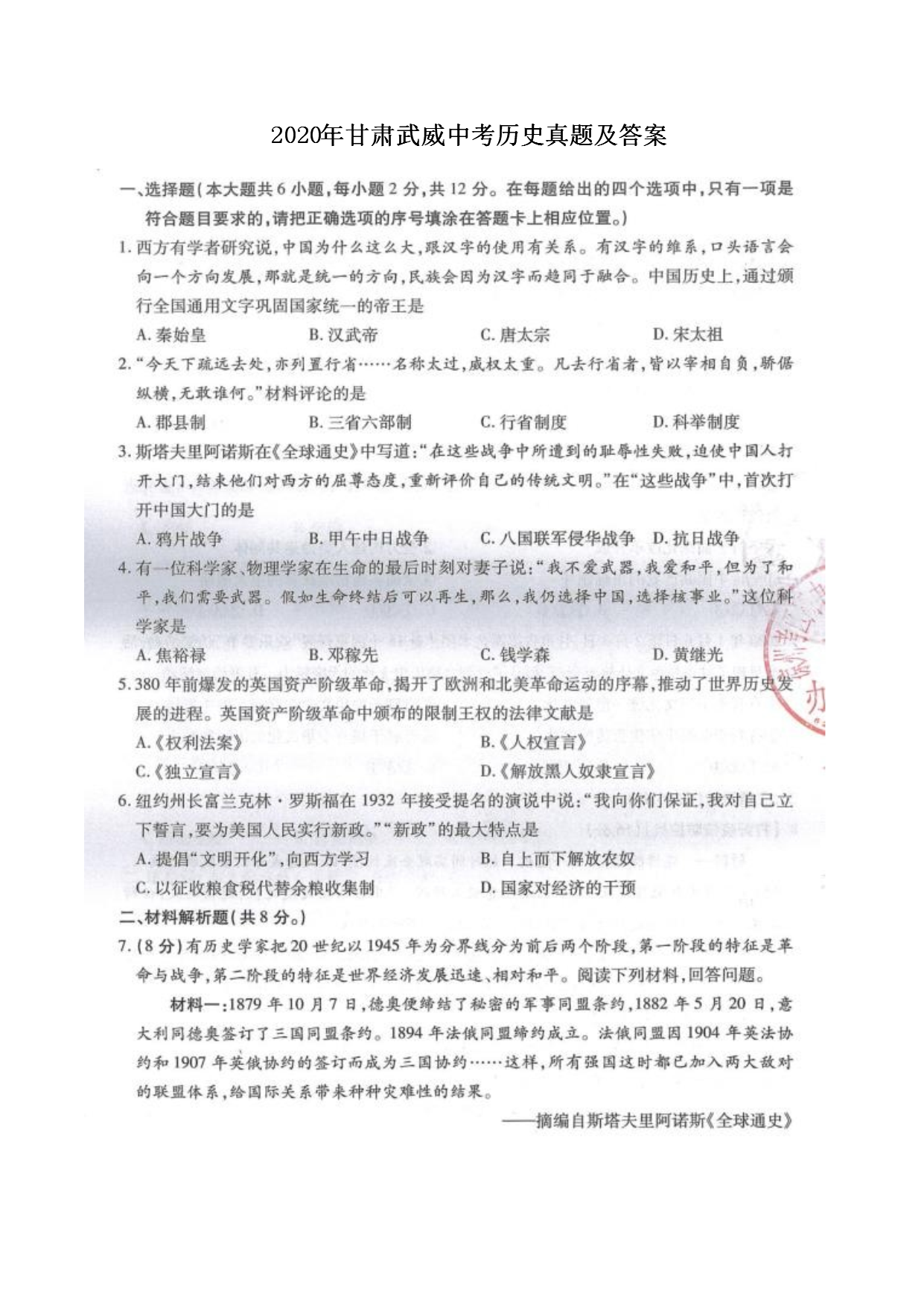
【文档名称】2020年甘肃武威中考历史真题及答案(图片版)
【文档格式】图片版
【文档下载】
点击下载WORD文档
【文档预览】文档前五页预览如下:
中考甘肃相关推荐
2025年甘肃天水中考化学试题及答案(Word版)
2025-07-15
2025年甘肃兰州中考语文试题及答案(Word版)
2025-07-15
2025年甘肃兰州中考英语试题及答案(Word版)
2025-07-15
2025年甘肃兰州中考物理试题及答案(Word版)
2025-07-15
2025年甘肃兰州中考数学试题及答案(Word版)
2025-07-15
2025年甘肃兰州中考历史试题及答案(Word版)
2025-07-15
2025年甘肃兰州中考化学试题及答案(Word版)
2025-07-15
2025年甘肃兰州中考道德与法治试题及答案(Word版)
2025-07-15
推荐阅读
网站首页
网站地图
返回顶部
无忧考网移动版
京公网安备 11010802026788号