雅思考试(IELTS)
首页
>
雅思
>
导航
>
最新信息
免费试听
网络课程
注册登录
免费领课
2018雅思听力评分标准及成绩描述【已公布】
2018-03-16 15:52:00
来源:无忧考网
【导语】
©
无
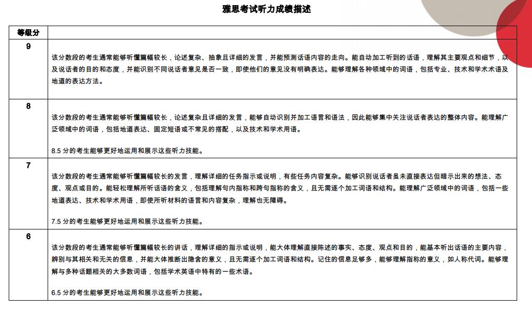
忧考网从雅思报名网站获悉,2018雅思听力评分标准及成绩描述已公布,雅思听力试卷包括40题,每答对一题得一分。满分的原始分均为40分,考生依据其原始分获取1-9分的等级分。具体详情如下:
LISTENING
等级分
原始分
5
16
6
23
7
30
8
35
雅思成绩相关推荐
2026年4-6月用于英国签证及移民的雅思生活技能类报名、准考证打印和成绩单寄送日期
2026-03-30
2026年4-6月用于英国签证及移民的雅思机考报名截止日期、准考证打印和成绩单寄送日期
2026-03-30
2026年4-6月用于英国签证及移民的雅思报名截止日期、准考证打印日期和成绩单寄送日期
2026-03-30
2026年4-6月雅思机考报名截止日期、准考证打印日期和成绩单寄送日期公布
2026-03-30
2026年4-6月雅思考试报名截止日期、准考证打印日期和成绩单寄送日期公布
2026-03-30
2026年3月雅思成绩查询时间、入口及成绩单寄送(机考3月4日起 纸笔3月20日起)
2026-03-09
2026年2月雅思成绩查询时间、入口及成绩单寄送(机考2月4日起 纸笔2月27日起)
2026-02-05
2026年1月雅思成绩查询时间、入口及成绩单寄送(机考1月7日起 纸笔1月23日起)
2026-01-15
推荐阅读
网站首页
网站地图
返回顶部
无忧考网移动版
京公网安备 11010802026788号