资格核查:4月21日-4月28日(法定节假日除外)
各市人事考试部门依法依规对报考人员进行核查。在考前、考中、考后全程运用在线核查、现场核查、协助核查等方式对报考人员承诺内容开展核查。
对核查难度较大的证明事项,各市人事考试部门可根据本地实际对相关人员承诺情况通过门户网站、微信公众号等渠道进行公示,接受社会监督。
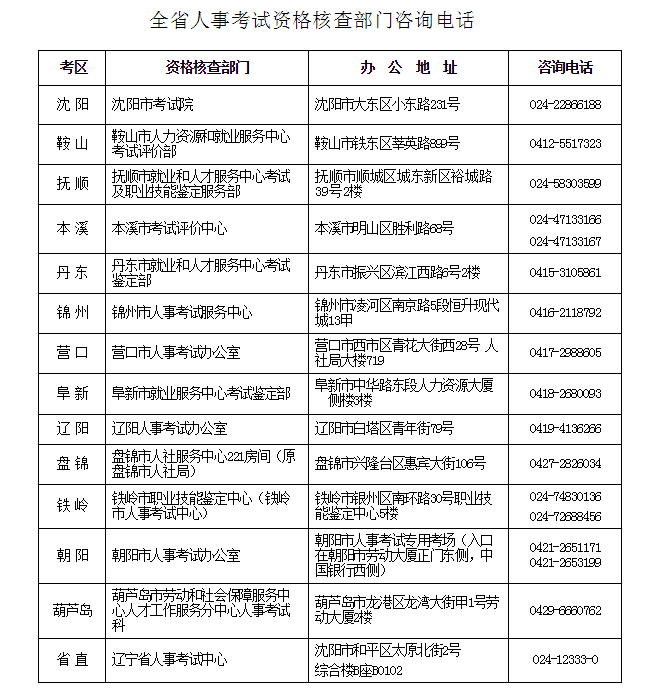
驻沈中、省直单位报考人员核查与监管工作由省人事考试中心负责;其他各市报考人员资格核查与监管工作由所在市人事考试部门负责。

1.在线核查。选择采用告知承诺制方式报名的报考人员在提交报考信息后,网上报名系统将对学历学位、所学专业、工作年限等内容与报考特定条件相符合情况进行在线核查。
2.免予核查。对已作出承诺,身份、学历学位、所学专业等信息已经通过在线方式自动完成核查,且在资格考试诚信档案库无记录的报考人员签署承诺书后,可自动通过资格核查。
对于免予核查的人员,各市人事考试部门将采用随机抽查、重点监管、智慧监管等方式实施日常监管。
(1)随机抽查。各市人事考试部门应按不低于文件规定比例进行随机抽查,重点核查报考人员的践诺情况,特别是所学专业、专业年限、工作单位等信息,并对随机抽查结果做好记录及存档。
(2)重点监管。各市人事考试部门将对报考免试级别且无法在线核查免试相关证明材料,或被社会监督举报的报考人员进行重点监管,要求报考人员提交相关证明材料。
(3)智慧监管。各市人事考试部门将通过大数据比对、人工智能技术、特定条件判断等方式进行智慧监管(例如:可通过社保信息核查报考人员填报的工作单位、专业年限是否属实)。
报考人员应接受并配合考试组织机构核查,逾期拒不接受核查的,视为放弃考试资格。
3.线上重点核查
(1)各市人事考试部门对报考人员上传证明材料进行线上核查。
(2)下列报考人员须上传对应报名条件中要求的证明材料原件照片或扫描件,由各市人事考试部门完成线上核查。
1)不适用告知承诺制办理相关事项的;
2)未选择告知承诺制方式办理相关事项的;
3)撤回承诺申请的;
4)身份信息、学历学位、所学专业等在线核查未通过的;
5)被社会监督举报不符合报考条件的。
线上提交的材料:
从事相关专业工作年限证明(主要包括本人身份信息和从事相关专业工作经历,加盖单位公章)。

京公网安备 11010802026788号