中考
首页
>
中考
>
导航
>
真题题库
>
福建
>
厦门
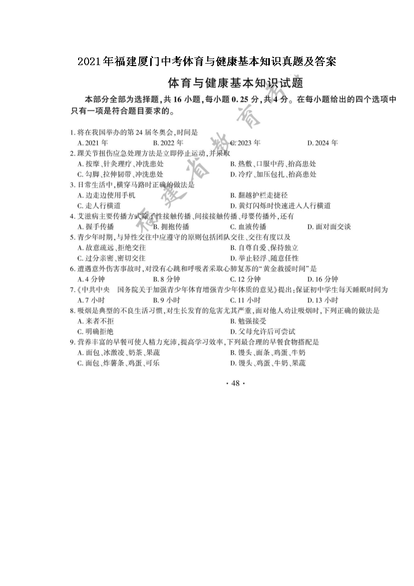
2021年福建厦门中考体育与健康基本知识真题及答案(图片版)
2021-06-28 16:15:00
来源:福建省教育考试院
【文档名称】2021年福建厦门中考体育与健康基本知识真题及答案(图片版)
【文档格式】图片版
【文档下载】
点击下载WORD文档
【文档预览】文档前五页预览如下:
中考福建相关推荐
2025年福建漳州中考语文试题及答案(Word版)
2025-07-16
2025年福建漳州中考英语试题及答案(Word版)
2025-07-16
2025年福建漳州中考物理试题及答案(Word版)
2025-07-16
2025年福建漳州中考体育与健康基本知识真题及答案(图片版)
2025-07-16
2025年福建漳州中考数学试题及答案(Word版)
2025-07-16
2025年福建漳州中考生物试题及答案(Word版)
2025-07-16
2025年福建漳州中考历史试题及答案(Word版)
2025-07-16
2025年福建漳州中考化学试题及答案(Word版)
2025-07-16
推荐阅读
网站首页
网站地图
返回顶部
无忧考网移动版
京公网安备 11010802026788号