首页>教师招聘>导航 > 最新信息 >广东 >江门

2020年10月广东江门职业技术学院管理教辅岗位招聘公告【5人】

2020-10-21 10:22:00 来源:江门职业技术学院
【导语】2020年10月广东江门职业技术学院管理教辅岗位招聘5人,报名时间:即日起至2020年11月1日。®无忧考网现将招聘公告原文发布如下:  为适应学校发展需要,参照《广东省事业单位公开招聘人员办法》规定,现面向社会招聘编外人员5名,有关事项公告如下:

  一、招聘岗位

  详见《江门职业技术学院2020年10月管理教辅岗位招聘一览表》(附件1)。

  二、招聘对象

  具有国家承认学历的全日制本科以上的社会人员及应届毕业生。

  三、招聘条件

  (一)具有中华人民共和国国籍,遵守中华人民共和国宪法和法律。

  (二)具备良好的品行和职业道德。

  (三)具有国民教育系列全日制本科及以上学历(学位)。

  (四)其他条件要求见《江门职业技术学院2020年10月管理教辅岗位招聘一览表》(附件1)。

  (五)有下列情况之一者,不得报考:

  1.在读期间受过学校处分的;

  2.受行政开除处分或其他行政处分的;

  3.在机关、事业单位招录(聘)考试、体检或考察中存在违纪行为的;

  4.因涉嫌违法违纪正在接受审计、纪律审查或者涉嫌犯罪的;

  5.与本次招聘的负责人员、工作人员有夫妻关系、直系血亲关系、三代以内旁系血亲关系或者近姻亲关系的人员,应当回避;

  6.法律、法规规定的其他不得应聘的情形;

  7.应聘人员与事业单位负责人员有夫妻关系、直系血亲关系、三代以内旁系血亲关系或者近姻亲关系的,不得应聘该单位负责人员的秘书或者人事、财务、审计、纪检岗位以及有直接上下级领导关系的岗位。

  四、薪酬待遇

  按照江门职业技术学院聘用人员绩效工资方案享受待遇。具有全日制本科学历,年收入6万元以上;具有硕士研究生学历,年收入7万元以上。

  五、报名

  (一)报名时间

  即日起至2020年11月1日。

  (二)报名方式

  采用电子邮件方式报名,在邮件主题上注明姓名、专业、学历学位、应聘岗位。邮箱地址:zp5207@126.com

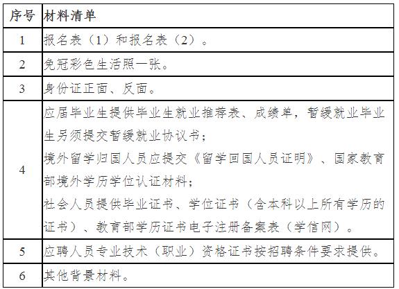
  1.应聘人员填写《江门职业技术学院公开招聘教师报名表(1)》(附件2);

  2.应聘人员填写《江门职业技术学院公开招聘教师报名表(2)》(附件3);

  3.参照背景材料评分表(附件4)按要求整理背景材料;

  4.将下表2至6项材料原件按照模板样式合成一份PDF电子版(附件5);

  5.将报名表和PDF文件发至zp5207@126.com邮箱,邮件主题及文件命名为“岗位名称+姓名+专业+学位+毕业学校”(注:PDF文件大小请勿超过5M,PDF文件不按要求发送的视为报名不成功)。
  学校对应聘人员进行资格审核后确定应聘人员名单,并通知前来考试,择优录用。如因应聘材料不齐,学校暂不审核材料(每人只允许报考一个岗位)。

  (三)注意事项

  1.应聘人员在招聘公告规定时间内详细了解招聘岗位及有关条件;

  2.应聘人员要保证所填报资料的真实性,如因个人填报信息失实或不符合招聘条件和岗位要求而被取消应聘资格的,由应聘人员本人负责。

  (四)报名资格审查

  报名时间截止后,学校对应聘人员进行资格审查(资格审查贯穿招聘全过程),确定参加考试名单,并通知前来考试,如因应聘材料不齐,学校暂不审核材料。

  六、考试及成绩

  (一)考试时间

  2020年11月(具体时间待定)。

  (二)考试地点

  广东省江门市潮连大道6号江门职业技术学院。

  (三)考试方式

  考试包括笔试、面试和实操,考试的内容包括招聘岗位所需的专业知识、业务能力和工作技能。

  (四)成绩计算

  依据笔试成绩、面试成绩、实操成绩、背景材料评分确定总成绩。

  (五)成绩公布

  总成绩经学校校长办公会审核通过后,在江门职业技术学院网站“人才招聘”栏公布。

  七、心理测试与体检

  考试结束后,按同岗位应聘人员考试总成绩由高到低的顺序,择优确定拟录用名单,并通知参加心理测试及体检,具体事项另行通知。出现下列情形之一的不予录用:

  1.心理测试或体检不合格;

  2.放弃心理测试或体检。

  八、法律责任

  应聘人员在公开招聘过程中有下列行为之一的,取消考试资格或者聘用资格;构成犯罪的,依法追究刑事责任:

  (一)伪造、涂改证件、证明,或者以其他不正当手段获取应聘资格的。

  (二)应聘人员在考试、体检过程中作弊的。

  九、有关问题的说明

  (一)录用人员原则上应于2021年1月1日前持学历、学位证书等材料办理入职手续。逾期未能报到的,取消聘用资格。

  (二)本公告及具体招聘条件提及的“以上”均包含本数。

  (三)有关招聘事项及考试成绩发布等信息,在江门职业技术学院网站“人才招聘”栏公布,请应聘人员随时关注并保持通讯畅通。

  (四)境外留学人员须于报名之日前取得教育部中国留学服务中心境外学历、学位认证函及有关证明材料方可报考,并在资格初审时出具教育部中国留学服务中心境外学历、学位认证书以及有关证明材料。

  十、联系方式

  报名咨询电话:人事处师资科0750-3725238

  联系人:李老师、范老师

  举报(投诉)电话:监察处0750-3725072

  学校网址:http://www.jmpt.cn

  邮箱地址:zp5207@126.com

  附件>>>点击查看

  2020年十月江门职业技术学院管理教辅岗位招聘一览表.xls

  江门职业技术学院公开招聘教师报名表一.doc

  江门职业技术学院公开招聘教师报名表二.xls

  2020年江门职业技术学院公开招聘管理岗位须考生提交的背景材料清单.xls

  江门职业技术学院公开招聘管理岗位PDF文件模板.doc

教师招聘广东相关推荐
推荐阅读
网站首页 网站地图 返回顶部
无忧考网移动版
京公网安备 11010802026788号